各单位:
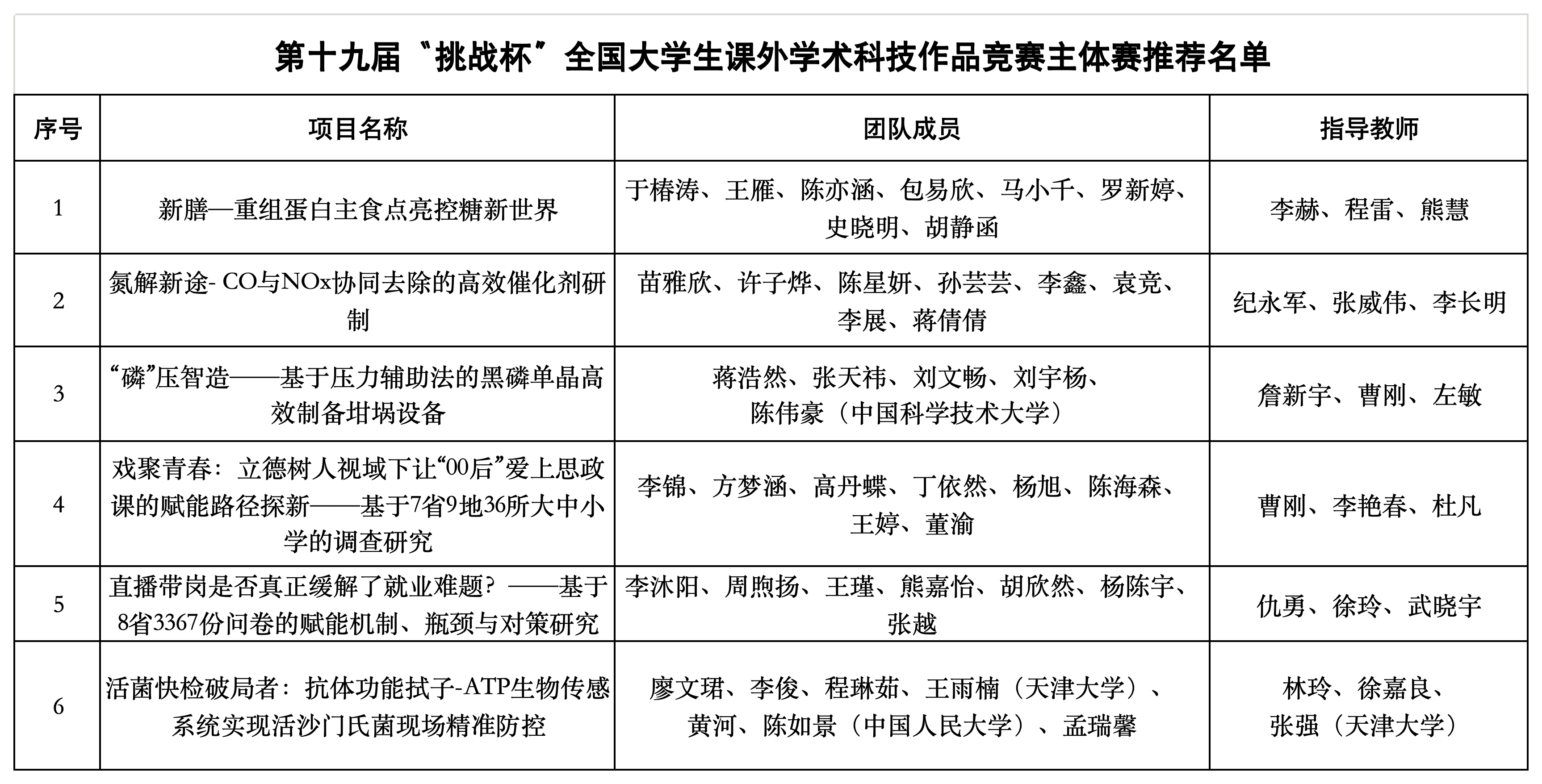
根据《第十九届 “挑战杯” 全国大学生课外学术科技作品竞赛国赛首都高校作品名额分配表》及我校在“青创北京”2025年“挑战杯”首都大学生课外学术科技作品竞赛的获奖情况,结合上级分配的名额,我校拟推荐六件作品参加国赛主体赛,现将推荐名单进行公示。
公示时间:2025年6月22日至6月26日
公示期间,如有异议,请通过以下方式实名反映。
联系人:赵老师
邮箱:20180908@btbu.edu.cn
附件:第十九届 “挑战杯” 全国大学生课外学术科技作品竞赛主体赛推荐名单
共青团北京工商大学委员会
2025年6月22日
