3月25日至26日,我校完成第十一届“挑战杯”首都大学生课外学术科技作品竞赛校级评审工作。
本届“挑战杯”竞赛包括自然科学类学术论文、哲学社会科学类社会调查报告和学术论文、科技发明制作三类作品,经过前期学生自主报名、各单位初评,共有62个项目入围校级评审环节。
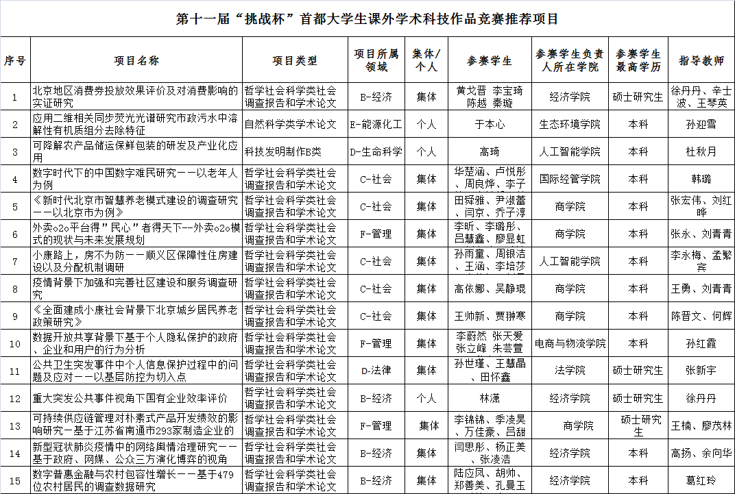
校级评审由15位校外专家担任评委,他们本着“公平、公正、公开”的原则,根据作品创新性、学术性、规范性、应用性等方面进行综合评定。最终,按要求推荐15个项目上报首都“挑战杯”竞赛组委会,具体项目详见附件。参加首都赛的各项作品将继续完善,努力在第十一届“挑战杯”首都大学生课外学术科技作品竞赛中展现出我校学生的学术水平。现对所推荐项目予以公示。
公示期限:2021年3月27日至3月31日公示期间,若有异议,可通过来信、来电等方式反映情况和问题。
联系人:赵勇 联系电话:81353287
邮箱:tw@pub.btbu.edu.cn
共青团北京工商大学委员会
2021年3月27日
